歡迎來到東莞市博強塑膠原料有限公司!|保存桌面|手機瀏覽|管理入口|返回主站

東莞市博強塑膠原料有限公司

POM,PC,PC/ABS,PBT,PA/66,LCP,PMMA,PPS,PA46,PA1

13712143663
首頁 > 供應產品 > 直銷 透明標準料PC/PBT 韓國LG/ PC/PBT HI
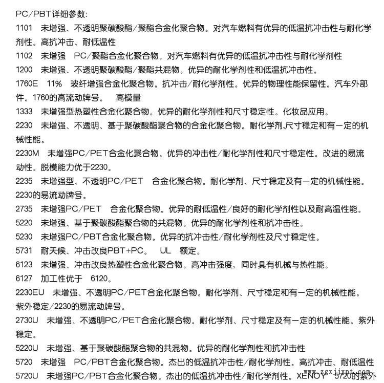
直銷 透明標準料PC/PBT 韓國LG/ PC/PBT HI
產品: 瀏覽次數:1045直銷 透明標準料PC/PBT 韓國LG/ PC/PBT HI 
品牌: 杜邦,寶理,拜耳,沙伯基礎,奇美
廠家(產地): 韓國LG
牌號: HI1002F
單價: 49.00元/千克
最小起訂量:
供貨總量: 1000 千克
發貨期限: 自買家付款之日起 天內發貨
有效期至: 長期有效
最后更新: 2021-11-01 15:06
 
詳細信息
廠家(產地) 韓國LG
牌號 HI1002F
類型 標準料

undefined
undefined


undefined
undefined
undefined























詢價單